首页
主营业务
主营业务
检验能力
业务流程
委托协议(模板)
关于我们
关于我们
中心介绍
发展历程
资质荣誉
组织架构
科研成果
能力验证
中心Logo
交流合作
团队风貌
使命愿景
文化理念
质量方针
仪器设备
新闻动态
新闻动态
中心动态
行业资讯
党建活动
党建活动
联系我们
联系我们
人才招聘
欢迎访问国家高分子材料质量检验检测中心(安徽) 服务热线:0556- 5625692 / 5625688 / 5625689
报告验证
首页
主营业务
业务范围
检验检测
计量检定/校准
标准制修订
科研项目承接
产品质量评价
产品认证
技术培训
检测能力
食品接触材料及食品
药品包装材料
橡胶制品
塑料制品(包材、管材)
材料分析
服务指南
业务流程
委托协议(模板)
关于中心
中心简介
发展历程
资质荣誉
组织架构
科研实力
能力验证
中心Logo
交流合作
团队风貌
使命愿景
文化理念
质量方针
检测设备
电子宣传册
新闻动态
党建活动
联系我们
当前位置:
首页
>>
关于我们
>>
能力验证
能力验证
中心介绍
发展历程
资质荣誉
组织架构
科研成果
能力验证
中心Logo
交流合作
团队风貌
使命愿景
文化理念
质量方针
仪器设备
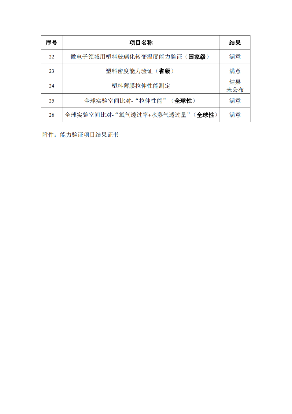
2025年度能力验证结果满意证书合集
时间:2026-03-11
浏览:
319
上一篇:
2024年度能力验证结果满意证书合集
下一篇:没有了!
返回